网站首页
关于协会
协会简介
领导机构
协会章程
协会管理
会员服务
加入协会
政策法规
双软政策
知识产权政策
小微企业优惠政策
其他政策
协会服务
双软评估
软件著作权
软件产品测试
体系认证
企业行业信用评价
企业综合信用评价
高企认定
公告通知
工作通知
活动报名
结果公告
行业动态
协会动态
行业动态
党建工作
通知
支部生活
党内法规
会员之窗
会员动态
会员名单
会员供需信息
会员风采
资料下载
双软评估资料
软件著作权资料
入会资料
其他资料
联系我们
联系方式
协会账号
公告通知
工作通知
活动报名
结果公告
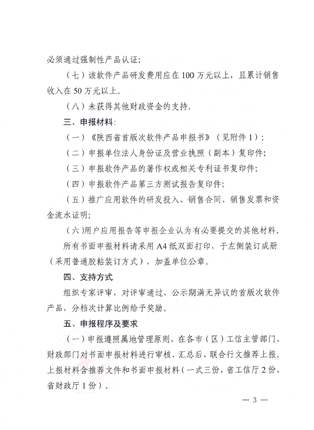
关于征集2021年度首版次软件产品的通知
发布时间:2021-06-08 14:33 浏览次数:
2201次
分享到:
关注微信公众号
访问网站手机版